归并,在数据结构中,是指将两个或两个以上的有序表组合成一个新的有序表

归并排序(Merging Sort)就是利用归并的思想实现的排序方法。它的原始是假设初始序列含有 n 个记录,则可以看成是 n 个有序的子序列,每个子序列的长度为 1,然后两两归并,得到 n / 2(|x|表示不小于 x 的最小整数)个长度为 2 或 1 的有序子序列;再两两归并,如此重复,直至得到一个长度为 n 的有序序列为止,这种排序方法称为 2 路归并排序

来看下代码:

public class MergeSort {

public static void main(String[] args) {
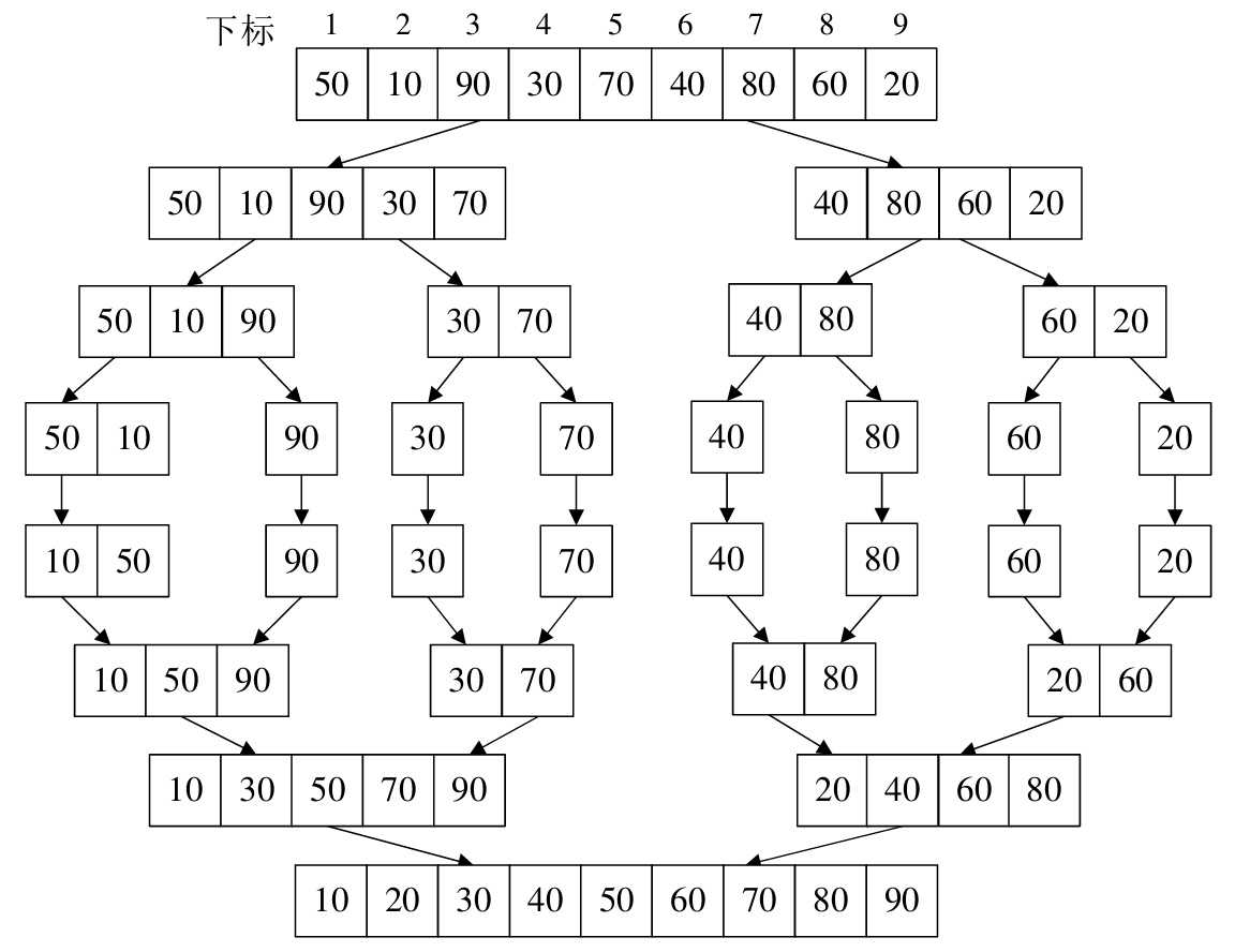
int[] arr = {50, 10, 90, 30, 70, 40, 80, 60, 20};

mergeSort(arr, 0, arr.length - 1);
for (int i = 0; i < arr.length; i++) {
System.out.println(arr[i]);
}

}

public static void mergeSort(int[] a, int start, int end) {
// 当子序列中只有一个元素时结束递归
if (start == end) {
return;
}

// 划分子序列
int mid = (start + end) / 2;
// 对左侧子序列进行递归排序
mergeSort(a, start, mid);
// 对右侧子序列进行递归排序
mergeSort(a, mid + 1, end);
//合并
merge(a, start, mid, end);
}

// 两路归并算法,两个排好序的子序列合并为一个子序列 {50, 10} , 0, 0, 1
public static void merge(int[] a, int left, int mid, int right) {
int[] tmp = new int[a.length];
// p1、p2是检测指针,k是存放指针
int p1 = left, p2 = mid + 1, k = left;

while (p1 <= mid && p2 <= right) {
if (a[p1] <= a[p2]) {
tmp[k++] = a[p1++];
} else {
tmp[k++] = a[p2++];
}
}

// 如果第一个序列未检测完,直接将后面所有元素加到合并的序列中
while (p1 <= mid) {
tmp[k++] = a[p1++];
}

//同上
while (p2 <= right) {
tmp[k++] = a[p2++];
}


//复制回原素组
for (int i = left; i <= right; i++) {
a[i] = tmp[i];
}
}
}

来直接看下整个数据变换示意图:

第一次调用 MergeSort

归并排序复杂度分析

无论在什么情况下,归并排序的时间复杂度都是 O(nlogn)。

归并排序是一种比较占用内存,但却效率高且稳定的算法。